Skip to main content
Montagu Community Living
  • Home
  • About
    • Our Board
    • Our Office Team
    • Governance
    • Core Values
    • Strategic Plan
    • Constitution
    • Annual Report
  • Services
    • Community Support Program
    • Supported Independent Living
    • Current Supported Independent Living Vacancies
    • Short Term Accommodation
    • NDIS Pricing Arrangement 2025-2026
  • Careers
    • Why work for Montagu
    • Recruitment Process
    • Vacant Position
    • Our Organisation Chart
  • News
  • Contact
Search

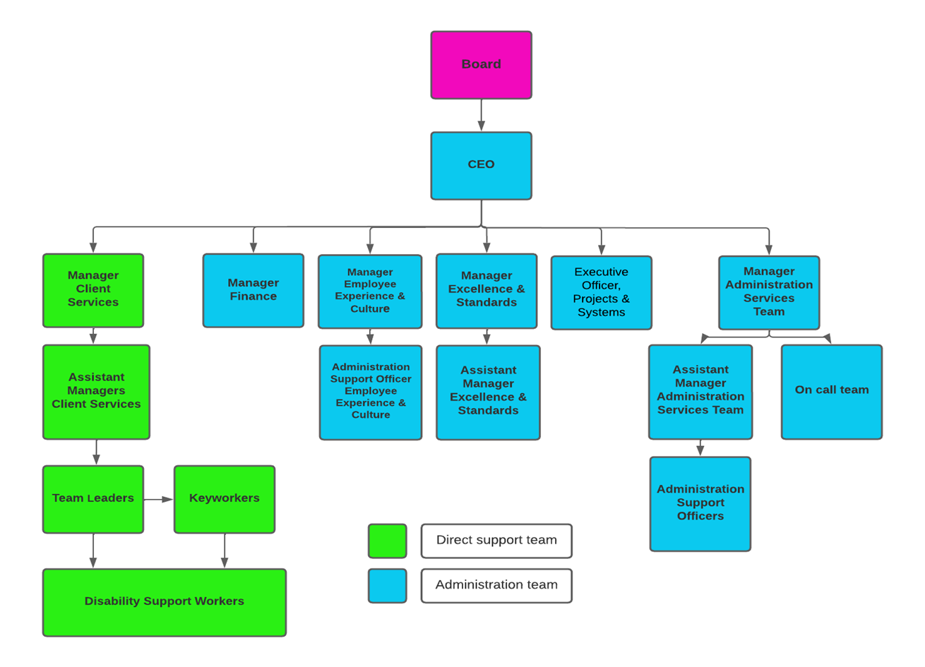
Our Organisation Chart

Montagu Community Living Organisational ChartDownload

Montagu Community Living
  • Home
  • News
  • Careers
  • About
  • Contact
© Montagu Community Living, Moonah, TAS | Web design by Ionata Digital